$1+

Fence Generator Add-On for Blender

$1+

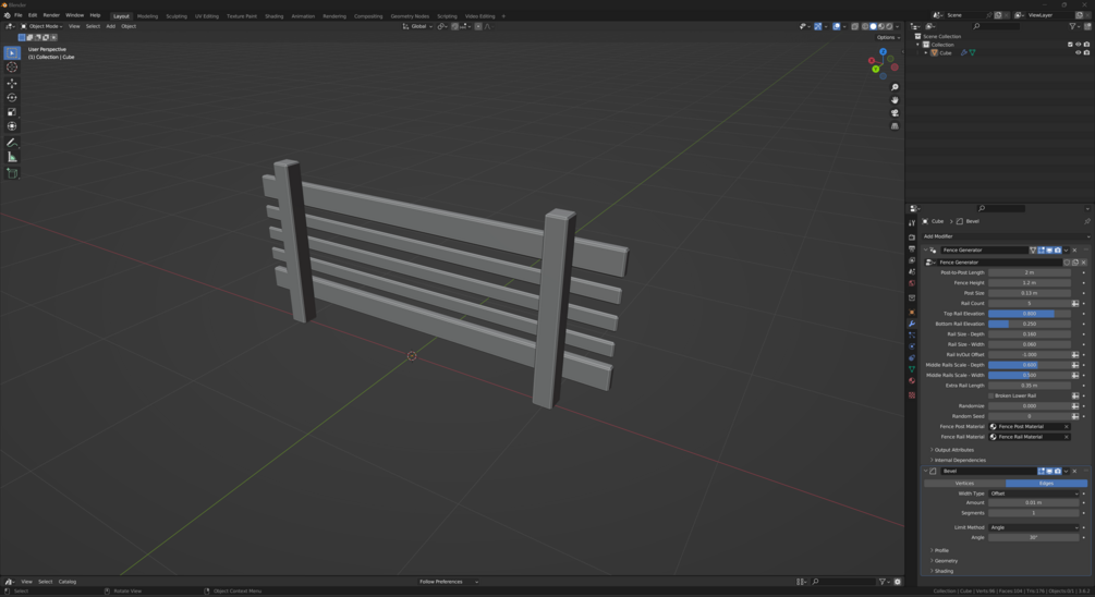
This is a fence generator addon for blender that provides a fence to your Add Mesh menu (or you can just grab the Geometry Nodes group from the blend file). The node group allows easy adjustment of the fence height, length, post and rail quantity, thicknesses, and locations. A work in progress as I am still adding materials. I hope you like it. Feedback is welcome; I'll update this based on feedback. Get it now and receive all future updates for free.

After purchase, available for download will be a zip file which includes a .py file and a .blend file. This is the blender add-on. To install, simply go to Edit->Preferences_>Add-ons Tab --- Press Install, find and choose the zip file (Fence Generator.zip), Press "Install Add-on" and then activate it by checking the checkbox next to "Add Mesh: Fence Generator." Now "Fence Generator will be available in your "Add Mesh" menu -> "GladeForge" sub-menu. After adding the mesh, you can adjust the settings under the "Modifiers" tab.

Also available for download is the standalone .blend file if you would prefer just having the geometry nodes on their own. You can mark it as an asset and add it to your asset library.


Gumroad: gladeforge.gumroad.com/

Etsy: etsy.com/shop/ExpressTemplates

Youtube: https://www.youtube.com/@GladeForge

Twitter / X: twitter.com/GladeForge

Pinterest: www.pinterest.com/gladeforge

This product is not currently for sale.
$
5 sales

Fence Generator Addon for Blender (A .zip file which includes a .py file and a .blend file as well as a standalone .blend file.)

Blender Version
3.6.2
Powered by